目录
一些权限框架一般都包含认证器和决策器,前者处理登陆验证,后者处理访问资源的控制
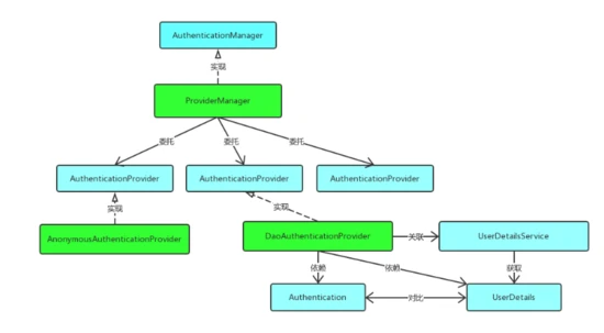
Spring Security的登陆请求处理如图

下面来分析一下是怎么实现认证器的
拦截请求
首先登陆请求会被 UsernamePasswordAuthenticationFilter 拦截,这个过滤器看名字就知道是一个拦截用户名密码的拦截器
主要的验证是在 attemptAuthentication() 方法里,他会去获取在请求中的用户名密码,并且创建一个该用户的上下文,然后在去执行一个验证过程
<pre class="prettyprint hljs kotlin">String username = this.obtainUsername(request);
String password = this.obtainPassword(request);
//创建上下文
UsernamePasswordAuthenticationToken authRequest = new UsernamePasswordAuthenticationToken(username, password);
this.setDetails(request, authRequest);
return this.getAuthenticationManager().authenticate(authRequest);</pre>
可以看看 UsernamePasswordAuthenticationToken 这个类,他是继承了 AbstractAuthenticationToken ,然后这个父类实现了 Authentication

由这个类的方法和属性可得知他就是存储用户验证信息的,认证器的主要功能应该就是验证完成后填充这个类
回到 UsernamePasswordAuthenticationToken 中,在上面创建的过程了可以发现
<pre class="prettyprint hljs kotlin">public UsernamePasswordAuthenticationToken(Object principal,Object credentials){
super(null);
this.principal=principal;
this.credentials=credentials;
//还没认证
setAuthenticated(false);
}</pre>
还有一个 super(null) 的处理,因为刚进来是还不知道有什么权限的,设置null是初始化一个空的权限
<pre class="prettyprint hljs kotlin">//权限利集合
private final Collection<GrantedAuthority> authorities;
//空的集合
public static final List<GrantedAuthority> NO_AUTHORITIES = Collections.emptyList();
//初始化
if (authorities == null) {
this.authorities = AuthorityUtils.NO_AUTHORITIES;
return;
}</pre>
那么后续认证完还会把权限设置尽量,此时可以看 UsernamePasswordAuthenticationToken 的另一个重载构造器
<pre class="prettyprint hljs dart">//认证完成
public UsernamePasswordAuthenticationToken(Object principal, Object credentials,
Collection<? extends GrantedAuthority> authorities) {
super(authorities);
this.principal = principal;
this.credentials = credentials;
super.setAuthenticated(true); // must use super, as we override
}</pre>
在看源码的过程中,注释一直在强调这些上下文的填充和设置都应该是由 AuthenticationManager 或者 AuthenticationProvider 的实现类去操作
验证过程
接下来会把球踢给 AuthenticationManager ,但他只是个接口
<pre class="prettyprint hljs java">/**
* Attempts to authenticate the passed {@link Authentication} object, returning a
* fully populated <code>Authentication</code> object (including granted authorities)
* if successful.
**/
public interface AuthenticationManager {
Authentication authenticate(Authentication authentication)
throws AuthenticationException;
}</pre>
注释也写的很清楚了,认证完成后会填充 Authentication
接下来会委托给 ProviderManager ,因为他实现了 AuthenticationManager
刚进来看 authenticate() 方***发现他先遍历了一个 List<AuthenticationProvider> 集合
<pre class="prettyprint hljs java">/**
* Indicates a class can process a specific Authentication
**/
public interface AuthenticationProvider {
Authentication authenticate(Authentication authentication)
throws AuthenticationException;
//支不支持特定类型的authentication
boolean supports(Class<?> authentication);
}</pre>
实现这个类就可以处理不同类型的 Authentication ,比如上边的 UsernamePasswordAuthenticationToken ,对应的处理类是 AbstractUserDetailsAuthenticationProvider ,为啥知道呢,因为在这个 supports() 里
<pre class="prettyprint hljs gradle">public boolean supports(Class<?> authentication) {
return (UsernamePasswordAuthenticationToken.class
.isAssignableFrom(authentication));
}</pre>
注意到这个是抽象类,实际的处理方法是在他的子类 DaoAuthenticationProvider 里,但是最重要的 authenticate() 方法子类好像没有继承,看看父类是怎么实现这个方法的
- 首先是继续判断
Authentication是不是特定的类
<pre class="prettyprint hljs coffeescript">Assert.isInstanceOf(UsernamePasswordAuthenticationToken.class, authentication,
() -> messages.getMessage(
"AbstractUserDetailsAuthenticationProvider.onlySupports",
"Only UsernamePasswordAuthenticationToken is supported"));</pre>
- 查询根据用户名用户,这次就是到了子类的方法了,因为这个方法是抽象的
<pre class="prettyprint hljs lisp">user=retrieveUser(username,
(UsernamePasswordAuthenticationToken)authentication);</pre>
接着 `DaoAuthenticationProvider` 会调用真正实现查询用户的类 `UserDetailsService`
<pre class="prettyprint hljs kotlin">UserDetails loadedUser = this.getUserDetailsService().loadUserByUsername(username);</pre>
`UserDetailsService` 这个类信息就不陌生了,我们一般都会去实现这个类来自定义查询用户的方式,查询完后会返回一个 `UserDetails` ,当然也可以继承这个类来扩展想要的字段,主要填充的是权限信息和密码
3. 检验用户,如果获取到的 UserDetails 是null,则抛异常,不为空则继续校验
<pre class="prettyprint hljs less">//检验用户合法性
preAuthenticationChecks.check(user);
//校验密码
additionalAuthenticationChecks(user,
(UsernamePasswordAuthenticationToken) authentication);</pre>
第一个教育是判断用户的合法性,就是判断 `UserDetails` 里的几个字段
<pre class="prettyprint hljs java">//账号是否过期
boolean isAccountNonExpired();
//账号被锁定或解锁状态。
boolean isAccountNonLocked();
//密码是否过期
boolean isCredentialsNonExpired();
//是否启用
boolean isEnabled();</pre>
第二个则是由子类实现的,判断从数据库获取的密码和请求中的密码是否一致,因为用的登陆方式是根据用户名称登陆,所以有检验密码的步骤
<pre class="prettyprint hljs dart">String presentedPassword = authentication.getCredentials().toString();
if (!passwordEncoder.matches(presentedPassword, userDetails.getPassword())) {
logger.debug("Authentication failed: password does not match stored value");
throw new BadCredentialsException(messages.getMessage(
"AbstractUserDetailsAuthenticationProvider.badCredentials",
"Bad credentials"));
}</pre>
需要主要的是请求中的密码是被加密过的,所以从数据库获取到的密码也应该是被加密的
注意到当完成校验的时候会把信息放入缓存
<pre class="prettyprint hljs kotlin">//当没有从缓存中获取到值时,这个字段会被设置成false
if (!cacheWasUsed) {
this.userCache.putUserInCache(user);
}
//下次进来的时候回去获取
UserDetails user = this.userCache.getUserFromCache(username);</pre>
如果是从缓存中获取,也是会走检验逻辑的
最后完成检验,并填充一个完整的 `Authentication`
<pre class="prettyprint hljs kotlin">return createSuccessAuthentication(principalToReturn, authentication, user);</pre>
由上述流程来看,Security的检验过程还是比较清晰的,通过 AuthenticationManager 来委托给 ProviderManager ,在通过具体的实现类来处理请求,在这个过程中,将查询用户的实现和验证代码分离开来
整个过程看着像是策略模式,后边将变化的部分抽离出来,实现解耦
返回完整的Authentication
前边提到的认证成功会调用 createSuccessAuthentication() 方法,里边的内容很简单
<pre class="prettyprint hljs fsharp">UsernamePasswordAuthenticationToken result = new UsernamePasswordAuthenticationToken(
principal, authentication.getCredentials(),
authoritiesMapper.mapAuthorities(user.getAuthorities()));
result.setDetails(authentication.getDetails());</pre>
<pre class="prettyprint hljs dart">public UsernamePasswordAuthenticationToken(Object principal, Object credentials,
Collection<? extends GrantedAuthority> authorities) {
super(authorities);
this.principal = principal;
this.credentials = credentials;
super.setAuthenticated(true); // must use super, as we override
}</pre>
这次往supe里放了权限集合,父类的处理是判断里边的权限有没有空的,没有则转换为只读集合
<pre class="prettyprint hljs gradle">for (GrantedAuthority a : authorities) {
if (a == null) {
throw new IllegalArgumentException(
"Authorities collection cannot contain any null elements");
}
}
ArrayList<GrantedAuthority> temp = new ArrayList<>(
authorities.size());
temp.addAll(authorities);
this.authorities = Collections.unmodifiableList(temp);</pre>
收尾工作
回到ProviderManager里的authenticate方法,当我们终于从
<pre class="hljs ini">result = provider.authenticate(authentication);</pre>
走出来时,后边还有什么操作
- 将返回的用户信息负责给当前的上下文
<pre class="hljs kotlin">if (result != null) {
copyDetails(authentication, result);
break;
}</pre>
- 删除敏感信息
<pre class="hljs css">((CredentialsContainer) result).eraseCredentials();</pre>
这个过程会将一些字段设置为null,可以实现 `eraseCredentials()` 方法来自定义需要删除的信息
最后返回到 UsernamePasswordAuthenticationFilter 中通过过滤
结论
这就是Spring Security实现认证的过程了

通过实现自己的上下文 Authentication 和处理类 AuthenticationProvider 以及具体的查询用户的方法就可以自定义自己的登陆实现
具体可以看 Spring Security自定义认证器

京公网安备 11010502036488号